Tanaami Masayuki

電子回路を試作、実験するときに欠かせない機材として、直流安定化電源(DC Power Supply)があります。最近は十分な容量のものが手ごろな値段で出回っていますので通常は購入で済ませる実験用の直流安定化電源ですが、使い込んでいくと廉価な電源ならではの欠点に目が行くようになってきて、評価の高いブランドものの電源が欲しくなってしまいます。
一方、電子回路の入門者が実験用電源を設計、製作するという昔からの定番ネタが存在します。これから電気の世界に足を踏み入れる者にとっては手ごろな学習課題であり、完成すれば実用品として長く使える道具になり得ます。
安価な電源の問題点
筆者もこれまでに数種類の電源を購入して使っており、安価な電源でもたいていの場合は十分な働きをしてくれます。

これらはほぼすべてがスイッチング方式で、内部損失が少なく小型軽量、コストパフォーマンスに優れた回路構成になっています。
ところがある種のセンサーを使った回路に電源をつなぐと、ノイズで誤動作してテストにならないのです。そこで電源の出力をオシロで観察したところ、10MHz以上のスイッチングノイズが盛大に乗っているのがわかりました。

とりあえず出力にフィルタを挟んで対策を試みたのですが、ノーマルモード、コモンモード、いずれを用いても誤動作が起きないレベルまでノイズをなくすことは出来ませんでした。一度発生してしまったノイズをあとから抑え込むのは容易ではありません。そのためノイズが問題になる時は安定化電源の使用をあきらめ、乾電池で代用してしのいでおりました。
乾電池は手軽に利用できてノイズを発生しませんのでちょっとしたテストには便利です。しかし長時間の連続使用ができず、電流を引いた時の内部抵抗や電池の消費による電圧の変動も避けられません。
電池を電源とする機器のテストでは最低動作電圧の確認をしますが、乾電池の電圧は1.5V単位でしか変えられませんので、電圧を少しづつ下げて動作の限界を探るといったテストは難しいです。また電流制限もないので、誤接続に備えて別途ヒューズなどで対策を取っておかないと回路を焼損してしまう危険もあります。
リニア方式(ドロッパ方式、シリーズ方式とも言います)の安定化電源であれば原理的にスイッチングノイズは発生しないのですが、この種の可変安定化電源を手に入れるには昔からの高級ブランドを頼ることになり、ハードルの高い値段になってしまいます。

オークションなどで中古品を手に入れるという方法もありますが、修理等の経験がない初心者が素性のわからない中古品を買うというのもリスクがあります。
ここに至って通常は購入で済ませる安定化電源をあえて自作する、という選択肢が視野に入ってきます。
製作する電源の仕様
数年前に製作して現用している純アナログ回路の先代機 DCP1203 という電源があります。電圧、電流制御の基本回路は継承して、使い勝手の改善と精度の向上を目指し、マイコン搭載などの仕様変更をして再設計した DCP1203D という型式を設定しました。
- ノイズを出さないリニア方式
ノイズに弱い敏感なセンサーのテスト、音質重視のオーディオのテスト等に使うことを目的として、根本的にスイッチングノイズを発生しない回路とし、効率には目をつぶります。
AC100V入力からトランスで電圧を下げ、ダイオードブリッジで整流し、平滑コンデンサに充電された元電源を用意し、設定電圧との差はパワーデバイスで絞って出力ポートに流す制御をします。 - 電圧の可変範囲は0~12V
電源トランスとして2次側の定格電圧(≒実効値)が12Vのものを使用すると、電圧の最大値は16ボルト程度(無負荷時)になりますので、ここから整流ダイオードの電圧降下や、平滑コンデンサの充放電に必要な電圧を引いたものがパワーデバイスに入る元電源になります。
筆者が製作する電子回路はほとんどが乾電池やLi-Po電池、またはUSBの5Vで動作するものなので、12Vあればまず足りないということはありません。しかし12Vバッテリを電源とする車載用の機器では、充電中の電圧が16Vくらいになるので、動作最大電圧のテストは市販の電源で間に合わせ、ノイズには目をつぶることにしました。 - 電流の設定範囲は0~3A
筆者がよく使う小型DCモータの回転開始時の電流を考慮して、3Aまで取れる仕様としました。
12Vで3A流した時にリップルがない綺麗な直流を出すには、公称値が12V3Aのトランスでは容量不足です。しかし最大電流でリップルを完全に抑え込む容量を計算すると、大きさ、重さがたいへんなことになりますから、必要最小限のレベルで妥協することにしました。
能力いっぱいの出力を使うケースとしてはバッテリーの充電などを想定しており、多少のリップルノイズは問題にならないだろうという割り切りがあります。もし本機を市販目的で製作するとすれば、一回り大きなトランスに変更してカタログスペックを満足せねばクレームになりかねません。 - アナログ制御による安定化
出力電圧を制御するフィードバックループはアナログ回路だけで構成します。これは前作でマイコンを使わずアナログ回路だけで構成した電源の性能が満足できるレベルであったためであり、回路の中心部分=フィードバック制御の実行部については実績重視の同じ方式で製作することにしました。
マイコンの使用目的としてはユーザーインターフェースの向上のためだけに絞り、制御の指令電圧を生成、記憶するのと、出力電圧、電流のデジタル表示のために限定しています。 - OPアンプを組み合わせた制御回路
電源の機能がIC一個の中にすべてパックされているLM317のような3端子レギュレータICは、出力の最低電圧が高く低電圧側を0Vまで落とすことができないうえに、電流制限を可変にするための仕組みがありません。
3端子ではない、インテリジェントで0Vから出力可能な電源制御用ICもありますが、調べた範囲では電流制限の仕様に難があるなどで候補から外しています。
最終的に、電圧、電流を設定値と比較してパワーデバイスを制御する回路を、OPアンプを使ってゼロから作っています。
ただし電流検出用のシャント抵抗をHiサイドに設置するにあたり、電位差を差動増幅する部分は、通常のオペアンプではなく市販の計装アンプを使って、簡単かつ確実に高精度を得るようにしています。 - ゼロドリフトOPアンプを使用
計装アンプ以外のOPアンプについては、広いダイナミックレンジにおける長期間の安定性、高精度を確保するため「ゼロドリフト」OPアンプを使用しています。前作の純粋アナログ電源ではオフセットドリフトに関して特別な注意を払っておりませんでしたが、室温の変化や長時間の連続動作において出力変動が観測されていました。本気では、変動の原因となるOPアンプのオフセットドリフトを解消するために、自動補正機能付きのOPアンプを採用しております。 - 微小電流測定
電池を電源とする機器の開発では、スリープ状態の消費電流をμAオーダーで測定することがあります。動作中は時に数A流れる機器の電源ラインで、スリープ状態に入った数μAの測定を精度良く行うには、スリープ状態に入ったのを確かめてからマイクロアンペア計に電流を通すよう回路を切り替える必要があります。
実はこれがなかなかやっかいで、マイクロアンペア計をつないだまま対象機器が通常動作に復帰して大電流が流れたとたん電流制限ヒューズが切れてしまったり、間が悪ければ測定器を壊してしまいます。
そこで、微小電流測定時にはOPアンプを使ったI-V変換回路を用意しこちらを通すことにして、通常の電流測定用のシャント抵抗では測れない小電流の測定を可能にしました。
同時に、測定対象を出力端子につないだまま、大電流用と微小電流用の回路を自動で切換える仕組みを導入することにしました。 - 制御回路用電源は別回路
OPアンプ等の駆動のために数種の3端子レギュレータで複数の電圧を作ることにします。トランスはパワー回路とは別に用意し、整流後のGNDを共通にします。 - トロイダルトランスを採用
通常のEIコア型の電源トランスに比較して値段が高く、取り付けにちょっと注意が必要ではありますが、リーク磁束やハム雑音、振動が少ない特性に期待して採用しました。また、2次巻線が独立した2回路タイプのものが量産品のリストにあり短納期で手に入るので、後述の切換制御の採用が可能になりました。 - 2次側直並列切換制御
切換リレーを用いて、設定電圧が高い時は2次側巻線を直列、低い時には並列の接続とします。これによって出力電圧が低いときにパワーデバイスで消費される電力を抑えることができるので、常に最大電圧をかけて使うことになる切換無しの回路に比べて、放熱のためのヒートシンクを小さくすることができます。
また並列接続時にはトランスの定格電流が計算上は倍増しますので、低電圧時の出力電流を大幅に増やすことができます。 - 出力の表示はデジタル
出力電圧、電流はOPアンプの回路で0-3Vの電圧に変換され、CPU内蔵のADコンバーターでデジタル値に変換したものに平均化などの処理を施して、シリアル通信方式の4桁DPM(デジタルパネルメータ)2台に電圧、電流を常時両方表示することにします。
設定値の分解能、精度は4桁表示で確認できる1mV、1mA以下を目安とします。
表示器に出てくるのは、実際に出力している電圧、電流の値なのですが、後述の電流設定確認スイッチを利用して、負荷をつなぐことなく電流設定を確認できるようにします。 - 出力スイッチ
仕組みとしてはトグルスイッチで直接回路の入切をする簡素なものとし、接触抵抗による電圧降下には目をつぶることにします。
廉価な電源にはついていないこともありますが、大元の電源をオンすると前回使用時の何ボルトかわからない出力がいきなり出て危険ですので、電源をONする前に回路の接続を外して確認する必要があり、出力スイッチは必須と思います。 - 電流設定確認スイッチ
電流設定値の確認は出力端子を短絡して実際に電流を流して読むのが昔ながらのやり方です。しかし、設定を確認するたびに短絡ケーブルをつなぐのは煩雑ですので、市販品でも装備されていることのある出力短絡スイッチを設けることにしました。出力スイッチをOFFしているときだけ、内部で出力を短絡するモーメンタリなスイッチです(写真1の右下の「CHECK」スイッチ)。これを押し下げながら電流設定ダイヤルを回せば、出力端子の状態に関係なく、実際に流れる電流をDPMで直視しながら設定をすることができます。 - 観測用モニタポイントを設置
電子回路のテストではオシロスコープやテスターを使って各部の電圧や消費電流の観測をしていきます。動的に変化する電流の観測をするには、シャント抵抗を回路に挟んで両端の電圧をオシロに取り込んで表示しますが、この部分を組み立てるのがいつも手間になっていました。
今回製作する電源では、内部の回路で電流を電圧に変換して制御に使っているので、その出力を外部に取り出し、いつでもオシロを接続して動的な消費電流の観測ができるようにしています。 - PFC、ラインフィルタは省略
今の時代、製品として売り出すには高調波対策、ノイズ対策をしなければなりませんが、実験用かつ小規模で個人的なものなので省略しています。
ちなみに本機は IEC 61000-3-2 クラス A の機器に相当すると考えられ、定格入力電力は 75W 以下ですので高調波電流についての規定は適用除外となります。
回路構成
製作した電源の概略ブロック構成と全体の回路図を示します。
回路図全体はこちらからDLできます全体回路図PDF
本回路は12V3AのDC電源、デジタル機能追加版ということで、DCP1203D という名前を付けることにしました。


以下に各ブロックの構成部品などの詳細を説明してゆきます。
パワーデバイス
DCP1203は、最大電圧12V、最大電流3A、内部損失最大12Vx3A=45W程度の使用範囲を想定しており、これに合わせたパワーデバイスを選択します。
一般的な傾向として、バイポーラトランジスタであればNPN型、MOSFETならNchタイプのほうが品種の選択肢が多く、安価な場合が多いです。しかしながらこのタイプでハイサイド(プラス側)の制御をする場合は、ベースまたはゲート電圧を出力電圧よりも高くしないとデバイスをONできません。そのため出力より高い電圧の制御用電源を用意する必要があります。もちろん、コストをかけても見合う大電流を扱う用途であればNPN型を採用することになるでしょう。
PNP型トランジスタならベース電圧はエミッタ(入力側)電圧以下であり、最大電圧出力時の電位差も小さなVce(sat)だけで済みます。そこで回路設計のしやすさとデバイスの入手性のバランスを取って、パワートランジスタ 2SA1908 Pc=75W, Ic=8A (Q3)を使うことにしました。

PchのMOSFETでもほとんど同じ回路で作れますが、電圧入力の素子ですので出力電圧に追従してゲート電圧も上下して安定動作する制御が必要になります。また、P-MOSの許容損失が40W以上で手ごろな値段のものは入手に難があります。そして、ON抵抗が小さくスイッチング速度の速い高性能なMOSFETを使っても、パワーデバイスで損失を発生させるのが目的になっているリニア電源では意味がありません。
あるいはダーリントントランジスタを使うとhfeが大きいのでOPアンプの出力を直接ベースに入れて使えますが、本回路では電流制御とのMIX機能が必要で直接接続はできません。またダーリントントランジスタはVce(sat) が大きいので、その分取り出せる最大電圧が低くなってしまう欠点もあり本機では使っていません。
なお2SA1908以外の品種から選ぶ場合は、PNPタイプでパッケージがTO-3Pのもの、Ic >= 最大電流×1.5で絞り込んでみてください(2SA1943, 2SA1962等も使用可)。
ヒートシンク
パワーデバイスが最大30W程度の損失を発生するので、入手が容易な自作パソコン用CPUクーラーを流用することにしました。
手元にソケットA用CPUクーラーとして買い置き(死蔵)していたものがあったので、これを筐体に取付けて、PCBの支えに兼用することにしました。冷却能力のTDPは不明なのですが、当時のCPUの仕様からして50W以上はあると推測。
使用したヒートシンクはPCBのエッジにて直角に向き合うように設置し、シンクに貼り付けるデバイス3点を取り付ける雌ねじ穴をあけておきます。
シンクの平面部にはパワートランジスタ、ブリッジダイオード、+12Vレギュレータの取付ねじ穴、底板に接する部分には筐体への取付用2か所で合計5か所にM3の雌ねじを加工しました。いずれのデバイスもフルモールドで絶縁されているので、取付時には熱伝導グリスを塗ってねじ止めします。
冷却ファンは60mm角12Vのものを使うこととし、危険防止のファンガードを追加して手指などの侵入を防止します。モーターは12V仕様ですが、そのままつなぐと爆音かつオーバースペックでしたので、8Vの非安定化ラインにつないで回転数を落としています。
ダイオードブリッジ
当初、一般整流用シリコンダイオードブリッジのGBU8D 8A 200Vを使っていたのですが、12V出力時に商用周波数のリップルが出力されてしまいました。そこで、電圧降下を極力抑えるためショットキータイプのD15XBS6 15A 60Vに変更しました。これでダイオードのVfを2個分、およそ1V程度電圧降下を減らしています。

Vfの実測値0.5V×3A×行き帰りで2倍=3Wの発熱があるので、ダイオードにもヒートシンクに取り付けています。このダイオードもフルモールドパッケージなので、ヒートシンクに取り付ける際は取付面に熱伝導グリスを塗ってねじ止めします。
電源トランスと平滑コンデンサ
電流の供給能力はトランスの容量=大きさでほぼ決まってしまいます。小さなトランスの鉄心はすぐに磁気飽和しますし、巻線の抵抗などで最大電流が抑えられます。
仕様として3Aまで流せるようにしたいので、公称電流5Aのタイプから、値段と入手性を調査し、高級オーディオでも使われているトロイダルトランスを使いました。
平滑コンデンサは最大リップル電圧を決めて計算することも可能ですが、結局のところ投入した物量に比例した性能になるのでなるべく大きな容量にします。本回路では22000uF となっています。
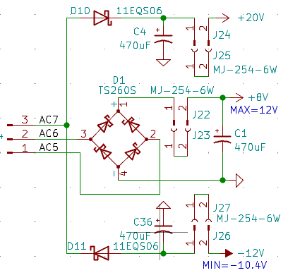
制御用補助電源
パワーデバイスに供給するものとは別のトランスから+15V、+12V、+8V、+5V(アナログ用、デジタル用の2系統)、+3.3V、-5Vの合計7系統の制御用電源を作ります。このうち8Vのラインはレギュレータを通さないで整流ダイオードと平滑コンデンサで平滑化しただけのものです。
制御用電源に使用するトランスは東映変成器製 J-1602 定格電流0.2Aです。0V、8Vと16Vのタップから整流ダイオードを通して平滑コンデンサにつなぎます。

- +20V ダイオード一本で半波整流しています。これは15V、12Vのレギュレータの元電源になります。
- +8V ここは比較的電流が多くブリッジダイオードで全波整流していて、+5V、+3.3Vの元電源になります。
- -12V +20Vと同じ端子から逆側の半波を取り出して、-5Vの元電源になります。
おそらくこのような電源回路はあまり例がないと思いますが、2次側巻線の接続と整流後に出てくる電圧波形の対応が直感的にわかりにくくなっています。言葉で説明するより波形を見たほうがよいと思いますので、オシロでの実測波形を載せておきます。

写真XXはトランスの2次側端子の電圧を、平滑コンデンサのマイナス側=機器全体のGND基準で測定したものです。何気なく考えると、青色のラインがまっすぐに0Vキープして、赤色のラインはプラスだけでなくマイナス側にも振れそうなイメージで考えがちですが、実際は写真の通りです。GND基準の絶対電圧と、端子間の相対電圧がからんでわかりにくいですね。

こちらは整流器を通って平滑コンデンサに蓄えられた段階の電圧波形です。青色の+8Vは5V2系統の元になっていて、充放電サイクルのリップル電圧がかなり見えています。

そしてこちらの波形はトランスの2次側0V端子を基準にした電圧となります。赤色がGND電位になっていて、青色のマイナス側半波の期間がGND電位とほぼ同じになっており、-8Vを下回る期間は平滑コンデンサへと充電電流が流れて頭がつぶれていることがわかります。逆にプラス側半波の期間は+8Vを超えたところが充電電流によってつぶれていることが見て取れます。
以下、各電圧の電源ラインの用途です。
・15Vレギュレーター 計装アンプ電源
・12Vレギュレーター リレー電源
・8V平滑コンデンサ 冷却ファン
・5Vレギュレーター1 OPアンプ電源、CPU電源の元電源
・5Vレギュレーター2 表示LED、エンコーダー用
・-5Vレギュレーター OPアンプ、計装アンプ電源
2系統ある5V電源は、+8Vをもとにして安価なシリーズレギュレータ7805で作っています。
+12Vのレギュレーターだけはヒートシンクで冷やしていますが、そのほかはいずれも小電流ですので、SMDのものはもちろん、TO-220タイプでもヒートシンクは付けていません。
電圧制御
電圧の設定はロータリーエンコーダーで行います。
出力端子の電圧を略1/4に分圧したものと、マイコンのPWM出力を平滑化した電圧を設定値としてOPアンプに入力して比較するので、設定値の最大3.3Vが出力電圧の最大15Vに対応する値となります。
出力電圧が設定値より低ければOPアンプの出力が上がり、次段の小信号用NPNトランジスタQ2 のベース電流を増やします。

Q2のコレクタはパワートランジスタQ3のベースにつないであり、Q3のベース電流を増やして出力電流を増やします。
出力が高くなりすぎるとQ2のコレクタ電流は減らされ、出力が絞られます。
使用するOPアンプはゼロドリフトタイプのS-89713、NCS21914DR2Gを使用しました。
R5、R6には温度係数の小さな金属皮膜タイプを使用します。
R14とC11は無負荷時、低電圧時の不安定性を除去する、発振止めのダミーロードです。抵抗値、容量は最終的にPCBに乗せてから試行錯誤で決めており、安定動作する範囲で、C11はなるべく小さな容量、R14はなるべく大きな抵抗値にしています。
電流制御
電流の設定もロータリーエンコーダーです。
電流の検出はHiサイド(プラス側)に挟んだシャント抵抗(0.1Ω)の両端電圧を取り出し、計装アンプ=差動増幅回路ICで電流に比例した電圧として出力、U2Dのマイナス入力に入れます。また、マイコンが出力する電流設定値をプラス入力に入れて比較します。
電流が増えて設定値より大きくなるとU2Dの出力電圧が下がるので、電圧制御のOPアンプ出力を引き下げる方向に働き、Q2のベース電流を減らす動作をします。
このとき電圧の設定値より出力電圧が下がるので、U3Bは電源の+側に張り付き、R14にかかる電圧は 5.0-Vbe0.7V=約4.3V(D3が無い場合)となり、Q2のベース電流は4.3V/4.7kΩ=0.91mAからQ1のコレクタ電流を差し引いた値となります。そしてパワートランジスタQ1のベース電流はQ2のベース電流のhfe倍になります。
電流が設定値より小さければU2Dの出力は電源電圧まで上昇し、D6により遮断され、Q2のベース電流は電圧制御の結果にゆだねられます。
負荷電流が小さくて定電圧制御で動いている時、U3Cの出力は振り切れて0Vに張り付きます。
電流値の比較器であるU2Dの出力は-入力とC23でつないであり、C23とR8で決まる時定数でゆっくりと出力が上下します。C23がないとゲインの高いU2Dの出力が+-電源いっぱいに振動して、あたかもPWMのような動作になります。逆にC23が大きすぎると、速い電流変化に制御が追い付かず過渡特性が悪くなります。なるべく小さい値で発振しない限界の値を試行錯誤で決める必要があります。
ところで、電流制御については積極的に定電流制御を行うかどうかで回路の作りが違ってきます。電流制御を電源の保護のためだけに使う場合は、いわゆるフの字型の出力特性としてパワーデバイスの損失が大きくならないようにします。しかし本回路のような実験用の電源では、0から最大電圧までの全範囲で一定電流を出力として取り出す逆L字垂下特性が必要となります。そのためパワーデバイスの許容損失を十分大きく取り、ヒートシンクもそれに見合った大きさのものを使うことになります。
なお、電流検出用のシャント抵抗の消費電力は最大3W近くになり、ヒートシンクで冷却する必要があります。シャント抵抗には、数種の抵抗器を実測した中で一番温度係数が小さかった金属板抵抗(MPC74-0.1ΩJ 5W)を使っています。
表示器

市販の電源同様、定電流制御が効いているときは、CC(constant current)インジケータを点灯するようにしています。これはU2Dの出力がLoになるとQ4のベース電圧が下がってOFFとなり、プルアップされたGPIOポートにてHi入力、それをCPUで判断してLEDをONする仕組みになっています。
また、出力ON-OFFスイッチは2回路型とし、ONしているときはOUTPUTインジケータのLEDを加圧する配線としてCPUを介さず点灯するようにしました。
なお、元電源のON/OFFについては、7SEGLEDが点灯/消灯することでわかりますので、特に表示器を設けませんでした。
ACインレットとヒューズ
本回路では

ブレッドボードで動作確認
高速なデジタル回路やRF回路とは違い、本機のような汎用のOPアンプ回路では高周波特性はあまり気にしなくてよいため、ブレッドボードやユニバーサル基板で実物のテストが可能です。シミュレータによる事前の動作チェックを省き、オシロで実際の波形をすぐに見られるのがよいところです。回路図を書き上げたらブレッドボードを使って回路を組み動作を確認します。フィードバックがあると発振することが多いので、補償要素を追加しながら安定に動作する範囲で制御成績がよくなる回路定数を探してゆきます。
マイコンを中心とした論理回路と違い、フィードバック動作をするアナログの回路が一発で狙い通りに動作することはまれなので、実回路で検証しながら何度も回路図を手直ししました。

動作確認は次のような手順で行いました。
- 先に定電圧制御部分だけを組んで動作させる
- 電流検出の差動増幅回路を確認する
- 電流のフィードバック制御をチューニングする
調整のポイントは電流制御の回路にあります。前出の電流検出の計装アンプの設定を見ながら調整してゆきます。
前節で説明したとおり、次段のU2Dがコンパレータ兼積分回路になっていて、出力の変化スピードを抑えて高い直流ゲインでの制御を安定化する仕組みです。C23を大きくしてゆっくり動かせば発振はせず安定に動作します。しかし時定数が大きすぎると急な負荷変動についてゆくことができず、過渡的な制御成績が悪くなり、電流制限が間に合わず回路が焼損ということにもなりかねません。
調整は必ずオシロで出力電圧をモニターしながら行います。テスターで正しい電圧が観測されていても、発振してPWM状態になっていることがあるので注意が必要です。
電流制御回路の調整の手順を記しますが、使用する範囲全域で正常動作することを確認します。
- 0V、0A出力で計装アンプの出力がゼロになることを確かめる。
- 12V、0A出力で計装アンプの出力がゼロになることを確かめる。ゼロでない場合ゲイン設定等に問題なければ計装アンプの故障を疑う
- 1V以下の電圧と10V程度の電圧それぞれで適当なダミーロードをつないで1A程度の電流を流し、高低いずれの電圧でも正しい電流が観測できることを確かめる
- 出力を短絡して電流を可変して正しく観測できることを確かめる
ちなみに計装アンプの入力インピーダンスは非常に高く400MΩ(TYPICAL)にもなりますので、シャント両端からの電流はほぼ無視できます。
満足できる状態になったら回路図を確定し、PCBの設計に着手します。
筐体・部品配置
なるべく小型のケースに納めたいものですが、電源トランスが大きく重いのでこれが入ることが条件になります。
純アナログなリニア電源にふさわしい雰囲気がいい感じです。
部品の配置は、まずトランスを筐体の真ん中に置き、後面パネルの内側に基板を取り付け、後面外にヒートシンク、ACインレットやモニターポイントの取り出し口を設置します。前面パネルには主電源SW、出力SW、DPM、電圧、電流設定ポテンショメータ、出力ターミナル、LEDを取り付けます。

なお、AC100Vのラインは充電部が露出しないよう、はんだ付け端子を絶縁チューブ等で保護したほうが良いでしょう(写真14トランスの下方から出ている端子)。
出力のGNDはPCBのベタGND直結で、PCBの取り付け穴を通して筐体やヒートシンクもすべてGNDにつないでいます。ACケーブルはアースのない2線タイプで、筐体アースは取っていません。筐体を建物等のアース端子に接続する場合は出力のマイナス端子と直結になりますので注意が必要です。
それとAC100Vのラインは0.5mm2(VSF)、メインの出力ラインは1.25mm2(VSF)を使用しました。ケーブルは太いほうが電圧降下が少ないわけですが、取り回しが大変なので許容電流の範囲内で選択します。
トロイダルトランスの巻線は被覆付きの固い単線なので、ターミナルブロックにそのままねじ止めできます。メインの出力ラインもはんだ付けではなく、フェルール端子をかしめてからターミナルブロックにねじ止めしています。最近フェルール端子は中華製のカシメ工具が安く手に入りますので、積極的に使うようにしています。
プリント基板の設計
プリント基板(Printed Circuit Board)の設計はおおまかに次のような手順になると思います。
- PCBを取り付ける場所の選定
- PCB外形と取付穴の決定
- 大電流を扱う部品の配置
- 大電流の経路を決定
- コネクタ、直付けリード線の位置を決定
- ピン数の多いICの配置
- その他の部品の配置
- 同時に製作する複数のPCBをパネリング
- ガーバーファイルの出力
本回路ではなんといってもパワーデバイスの取付方法が肝になります。
ヒートシンクとPCBを離れた場所に置いてリード線でつなぐ手もありますが、なるべく余計な部品、配線がない回路を実現したいところ。
ヒートシンクの説明にある通り、トランジスタをPCBのはんだ面(BOTTOM SIDE)側に平行に浮かして設置することにしました。こうするとヒートシンク(写真7参照)に貼り付けた状態で、PCBに直接はんだ付けできます。この時PCBは後面パネルから6~8mmほど浮かせて取付となります。
組み立て手順は
- トランジスタをヒートシンクに軽くねじ止め
- PCBのパッドに足を挿入
- PCBの4隅に6角ポストを立てて高さを確認
- PCBを固定
- PCBの穴を通したドライバで、トランジスタの取付ビスを本締め
となります。

使用部品については、一品生産でレイアウトにも余裕があるため、なるべくスルーホール部品(リード線付)を使うことにしました。
SMDを手づけしても、慣れてしまえば手間自体はさほど変わりませんが、スルーホール部品を使ってブレッドボードで動作確認したあと、使った部品をPCB実装に流用できるので無駄がありません。不具合調査や修理のためにプローブや半田ごてを当てるのも、リード線があるスルーホール部品のほうが楽です。
またOPアンプはICソケットを介して実装しており、簡単に交換できるようにしました。
なお回路図並びにPCBのKiCadによる設計ファイルを、
調整と機能・性能の確認
ブレッドボードで一通りの動作確認は終わっているものとして、PCBに実装後の調整項目を列挙します。
- 出力にオシロとテスターをつないで、電圧表示のDPMのトリマー調整を行います。
- 電圧の最大値、最小値、また電流の小さい時と大きい時で所望の精度が出るように、RV1、RV2を設定します。
- 出力を短絡、最大電流を流してパワーデバイスの損失が最も大きくなる条件で連続運転し、放熱容量が足りているかを確認します。ヒートシンクに手を触れられればOK。
さて仕様として挙げていた性能は実現できたでしょうか。
ノイズを出さないという、この電源を自作する動機になった目標については満足できる結果を得られています。オシロでの観測では出力の波形にノイズは見えず、雑音に弱いセンサーも正常に動作します。ただし最大電圧で最大電流を取ると商用周波数のリップルが出てきますが、運用で回避することとします。
ロードレギュレーションは、モニターポイントで測ると無負荷から3Aまで変化しても1mV下がる程度でほとんど変動しません(5V出力時)。もちろん配線の抵抗があるのでその分の電圧降下は考慮しなければなりません。
過渡応答特性=負荷が急変した時の追従性もよい感じです。
図6に負荷抵抗を切り替えて出力の観察をした回路を示します。

TP2-GNDに本電源の出力をつなぎ、ファンクションジェネレータから 0-5V、1kHzの矩形波をTP1に入力して負荷抵抗を切り替えます。

定電圧制御の波形を写真15に示します。出力電圧を1Vに設定して、負荷抵抗を急減させたときの電圧(青)と電流(黄)をモニターポイントを介して観測したものです。およそ120mV、時間にして数μ秒の変動が見て取れます。これは同じ条件で高精度な市販の電源を測定した波形と比べても遜色ない性能であります。
ちなみにスピードアップコンデンサのC7を増やしたり、R13と並列にコンデンサを入れてもほとんど変化がないので、パワートランジスタの性能限界かもしれません。

定電流制御の波形を写真16に示します。出力電流を0.4Aに設定して負荷抵抗を急増させたときのものですが、いったん電流が半減したあと戻ってオーバーシュートし、最後に電圧が安定するまでで20μ秒程度となっています。スピードを制限しているのはC5の6800pFですが、小さくすると発振してしまうためこれ以上の改善はできませんでした。
また市販の高精度な電源の例ではもっとゆっくりと電圧を変化させていて、同条件でのセトリング時間は4m秒ほどにもなり、100倍以上の時間がかかっていました。
電流設定確認スイッチはローテクですが非常に具合がよく、日に何度も使う便利さです。
観測用モニタポイントも手放せなくなってしまいました。オシロのプローブはふだんここにつないであって、必要な時だけ観測ポイントに持っていくような運用をしています。
さて、うまくいったことばかりではなく問題点も残っています。
DPMの表示精度ですが、電源を投入してすぐの電圧表示が実際より20mVほど低い傾向があります。DPMのドリフトが原因で、15分くらいで落ち着きます。
もう一つ、テスターで確認しながら設定電圧を上げていくと、0Vから40mVくらいまでは表示が0.00のままで、40mVを超えてくると急に0.04が表示されます。このDPMは0ボルト付近に不感帯があるようです。電流の表示も同様で、40mAくらいまでの表示ができません。電圧はともかく、40mA以下の電流が読めないとLEDのチェック等に不便ですが、それ以外は我慢できる範囲なので様子見です。
不具合ではありませんが、電流が激しく変動する場合、モニタポイントの電流出力をオシロに入れて平均値を表示させると、DPMの電流表示や直列に入れた通常の電流計と異なる数値になることがあります。間にCRのローパスフィルタを入れて変動を抑えれば電流計と同じ値が表示されるので、使用したオシロの平均値表示機能に問題があるのかもしれません。
ヒートシンンクの熱容量については定量的な設計をしませんでしたが、出力をショートして最大電流の3A(=最大損失発生条件)を1時間ほど流したのちに手を触れると、人肌程度の温度に収まっていますので合格といってよいでしょう。ただし、ファンを止めると触れないほどの高温になりますので、長時間大電流を取る用途でのファンレス運用は無理です。
今後の課題
運用を開始してもうすぐ1年、さしたる不具合もなくほぼ毎日使用しています。以下に今後改善したい点をまとめてみました。
- 表示器(DPM)のドリフト、低電圧、低電流時の精度向上
- 負荷急変時の過渡特性改善
- 出力のモニタリング機能強化
- タップ切替を併用して損失を減らす
DPMの表示精度については、独立した高精度のADCを導入し、マイコン経由で数値表示を行う必要がありそうです。
過渡特性についてはすでにある程度のレベルに到達していますが、定電圧制御はともかく、定電流についてはもう少し改善したい気もします。しかし定電流制御の安定動作と高速な追従性の両立を図るのは、負荷を含めた回路のインダクタンス、キャパシタンスによる遅れを考えると本質的に難しいこととなります。
大幅な性能改善をするには、負荷の特性に応じて時定数を切り替えられるようにするなど、新しい技術の導入が必要でしょう。
出力のモニタリングで特に欲しいと思うのは、電流の最大、最小、平均値の表示です。現在はその都度最大最小機能を持ったテスターをつないでいますが、測定を実施する頻度が高いのでマイコンを搭載した折には内蔵したいところです。
参考文献
- TRSP No. 116 はじめての電源回路設計Q&A集 2011年10月1日発行トランジスタ技術SPECIAL編集部 / 編
- 確実に動作する電子回路設計―実験と波形写真が実証する 1982年12月10日発行 上野 大平 (著)
- SCIENCE AND TECHNOLOGY ノイズと電源のはなし 1996年12月20日発行 伊東健一(著)